
Elephants feature heavily in mythology, religion and popular culture. Yet they are hunted for their ivory tusks. Ivory poaching has led to a 70% decline in African elephant numbers over the past 40 years.
Ivory has always been a prized commodity. It has served a variety of purposes, from use in traditional medicines to musical instruments. More recently, ivory is carved into jewellery and ornaments and used primarily for decoration.
But the international ivory trade was banned under the Convention on International Trade in Endangered Species (Cites) in 1989. One hundred and eighty-four countries are now bound by this agreement. However, some legal domestic markets persist, undermining efforts to stop the ivory trade. Over 42 tonnes of illegal ivory were seized worldwide in 2019, the fourth highest annual tally in the past 30 years.
Yet Japan, which between 1979 and 1989 was responsible for roughly one-third of the global ivory trade and still possesses a legal domestic market, has seen a dramatic reduction in ivory demand. By 2014, the annual value of the Japanese ivory industry was just 13% of what it was in 1989.
Various factors have been heralded for reducing Japanese ivory demand, but a lack of data on ivory purchases and consumer motivations has limited research into the cause of this change. We conducted a study to determine which factors were influential in reducing Japanese ivory demand.
 
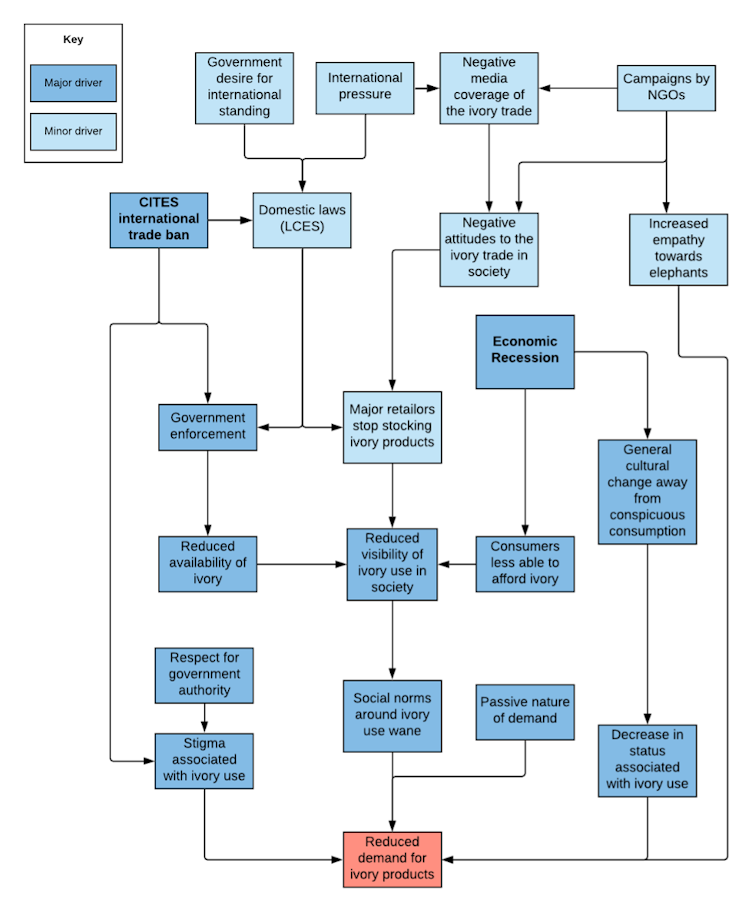
            What has driven the change?
For this, we carried out an impact evaluation. We compiled a list of 35 potentially important factors that could have led to a fall in Japanese demand for ivory. These included the Cites international ivory trade ban, pressure from leading conservationists, Japan’s economic recession, and targeted demand reduction campaigns.
We then interviewed 35 people with expertise in the Japanese ivory trade, including academics, NGO workers, members of the Japanese government and ivory traders and carvers. We asked them, based on their expert knowledge, whether they thought each of the factors may have affected ivory demand, and how.
 
            After eliminating less plausible explanations, we looked for supporting evidence. Our analysis indicated that the Cites international trade ban and a domestic economic recession, that started in 1992 and led to a period of economic stagnation, were the main reasons for the reduction in Japanese demand. Both factors were cited by all of the interviewees as having the largest impact. They reduced both the amount of ivory that was available to purchase and people’s ability to afford it.
These factors provided the initial stimulus. But other cultural factors, including the societal shift away from flaunting expensive goods following the recession, accelerated the reduction in demand.
Interviewees also indicated that demand for ivory in Japan was relatively passive. If ivory was available for sale, people would buy it, but if it were scarce they would not seek it out. This contrasts with countries such as China, which have seen thriving informal markets develop to satisfy demand following the international trade ban.
Conservationists often point to targeted demand reduction campaigns as key in reducing Japanese ivory demand. Our analysis instead suggests that they played a secondary role in bringing about change.
There was little evidence to suggest that these campaigns influenced consumers directly. But they were effective in placing indirect pressure on retailers to stop supplying ivory. This further reduced the availability of ivory products in shops.
Conservation is not always intentional
Given the long-term reduction in Japanese ivory demand, our analysis concluded that Japan’s ivory market no longer represents a threat to elephant populations. Yet it remains important to prevent illegal exports to countries where ivory is still highly valued. It would also be useful to track consumer data over time to see how demand fluctuates with Japan’s economic cycle.
 
            Our study supports the view that conservation outcomes are context-specific and often determined by changes unrelated to the natural environment. The introduction of the Cites international trade ban coincided with Japan’s economic recession and accelerated Japan’s cultural shift away from conspicuous ivory consumption. Without this, a flourishing informal market may have been established.
By exploiting passive demand, environmental campaigns to pressure retailers into stocking fewer ivory products also proved effective. This offers an insight into why the international trade ban has proved less successful in reducing ivory demand in other countries.
Conservationists need to better understand local conditions and listen to local voices when designing policies. Researchers and practitioners must also track wider market changes, such as recessions or shifts away from conspicuous consumption, to anticipate any potential impact on specific trades. The lessons of this study may also apply to other wildlife trades with similar motivational drivers in Japan. These include ornamental bekko (turtle shell) or luxury timber.
 
Diogo Veríssimo is affiliated with the Oxford Martin Programme on the Wildlife Trade.
Bob Smith, Laura Thomas-Walters, and Takahiro Kubo do not work for, consult, own shares in or receive funding from any company or organisation that would benefit from this article, and have disclosed no relevant affiliations beyond their academic appointment.
This article was originally published on The Conversation. Read the original article.
 
         
       
         
       
         
       
       
       
       
       
       
       
       
       
    